L’abandon de poste n’ouvre plus droit au chômage…

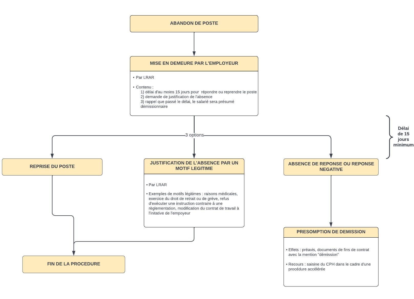
La présomption de démission en cas d’abandon de poste, instituée par la loi « Marché du travail », est entrée en vigueur le 19 avril 2023.
L’abandon de poste est dorénavant assimilé à une démission. Il n’ouvre donc plus droit au chômage.
I. L’abandon de poste, assimilé à une démission
II. L’abandon de poste, la fin d’un motif de licenciement ?
Dans son questions-réponses, l’administration exclut la possibilité pour l’employeur de continuer à licencier pour faute grave en cas d’abandon de poste.
Cependant, la disparition du licenciement pour faute n’est pas certaine, dans la mesure où :
- Les textes ne sont pas clairs:
– Le ministère du travail indique notamment qu’en cas d’abandon de poste, l’employeur “n’a plus vocation à” engager une procédure de licenciement pour faute;
– L’article R. 1237-13 du Code du travail prévoit que “le texte fixe la procédure de mise en demeure mise en oeuvre par l’employeur qui entend faire valoir la présomption de démission du salarié en cas d’abandon volontaire de son poste de travail.“
- Aucune sanction n’est prévue à l’encontre de l’employeur qui opterait pour la voie disciplinaire à la place de cette nouvelle procédure.
- En pratique, ni l’employeur ni le salarié n’ont d’intérêt à contester le choix du licenciement. Le risque est donc très réduit.
Par ailleurs, dans certains cas, il semblerait préférable de prendre des précautions et de privilégier la voie du licenciement, notamment :
- Si la situation est ambiguë (il existe d’autres motifs de licenciement ou une certaine souffrance chez le salarié par exemple) ;
- Si l’abandon de poste est le fait d’un salarié protégé (au vu du risque à l’absence d’autorisation préalable de l’inspection du travail).
Loi 2022-1598, du 21 déc. 2022, Décret 2023-275 du 17 avril 2023 et QR min. trav. Du 18 avril 2023
Dans un communiqué publié le 3 mai 2023, FO a indiqué avoir déposé un recours devant le Conseil d’Etat visant à annuler le décret du 17 avril 2023.
![]()
Cilaos Avocats prend toutes les précautions raisonnables et nécessaires pour s'assurer que les documents et articles de son site internet sont exacts et complets. Toutefois, ces éléments sont fournis à titre d'information générale uniquement. Ils ne doivent pas être interprétés comme des conseils juridiques adaptés à chaque cas d’espèce, sur quelque sujet que ce soit. Cilaos Avocats décline ainsi toute responsabilité en ce qui concerne les mesures prises sur la base de tout ou partie de ces éléments. Par ailleurs, les opinions qui y sont exprimées sont celles de leur auteur et ne reflètent pas nécessairement celles de tout autre avocat.


